Desde: 25

Consultoría en automatización con IA y gestión de proyectos de marketing y eventos.

0 órdenes en cola

3 días para entrega

N/A
( 0 reseñas )
Contactar freelancer

Documentos

Acciones

¡Hola! Soy Ejecutiva de Cuentas con una sólida trayectoria en la coordinación integral de proyectos corporativos, donde fusiono la eficiencia operativa con la innovación tecnológica. Mi experiencia me permite ser el nexo estratégico ideal entre los objetivos del cliente y la ejecución técnica o logística.


¿Cómo puedo potenciar tu negocio?


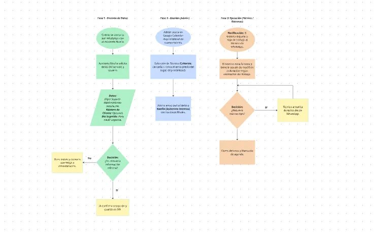
  • Automatización con IA: Diseño de diagramas de flujo y documentación técnica (Technical Memos) para optimizar tus procesos operativos.


  • Project Management de Eventos y Marcas: Gestión integral de activaciones y campañas publicitarias, coordinando proveedores y logística de punta a punta para asegurar el éxito de cada acción.


  • Customer Success y Soporte: Seguimiento personalizado de cuentas corporativas, gestión administrativa (facturación, stock) y soporte orientado a resultados.


  • Perfil Tecnológico: Manejo avanzado de Power BI, Google Workspace, WordPress y herramientas de IA aplicada al marketing.


Cuento con un nivel de inglés B2 (British Council), lo que me permite trabajar en entornos internacionales con fluidez. Mi enfoque es transformar requerimientos complejos en soluciones claras, escalables y exitosas.

También te puede gustar

Es posible que también te gusten los siguientes Freelos